
近期,不少美國站、加拿大站、土耳其站賣家陸續收到了亞馬遜合規政策要求郵件,對于“水珠”、“眼科藥物商品”、“兒童玩具”、“成人活動床欄”、“食品補充劑”和“嬰幼兒食品”品類合規要求有更新,請您及時關注!
在此,小編為大家整理了合規政策實施及下架的關鍵時間點,詳情可參考下方表格。
如果您未在產品下架日期前提交合規文件并成功通過審核,您的產品將面臨下架風險。
建議您盡快采取行動,根據所售品類,及時將相關合規信息上傳至亞馬遜賣家平臺。此外,如果您認為您的商品被錯誤地歸類為禁售商品,可前往亞馬遜賣家平臺提交申訴。
一、禁售品類產品合規要求更新
美國/加拿大站 水珠
水珠是具有不同尺寸和顏色的超強吸水性聚合物球體,遇濕后可膨脹至原來的數倍大小,包括感官珠、果凍珠、水球、水球體、聚合物珠和凝膠珠等。該類商品可以為植物和動物提供水分,還可作為兒童玩具和學習輔助用品進行銷售。
亞馬遜水珠政策
亞馬遜不允許發布或銷售不合規的商品或禁售商品。為安全起見,如果水珠符合以下條件,亞馬遜將移除水珠的相關商品信息:
● 供兒童使用,或者使用相關術語,例如、“幼兒”、“少年”“兒童”“男孩”或“女孩”
● 商品展示兒童的圖片;
● 將用途描述為玩具,或者使用相關術語例如“感官游戲“繪畫”或“手工“。
美國站 眼科藥物商品
眼科藥物商品是指任何在眼內或眼外施用的商品(例如,溶液、滴眼液、懸浮液、乳劑、凝膠、藥膏或眼霜等)。亞馬遜要求眼科商品遵守所有適用法律、法規、標準和亞馬遜政策,包括在制造、包裝、貼標或儲存過程中需遵循的良好生產規范(CGMP)
亞馬遜眼科藥物商品政策
禁止在亞馬遜商城銷售順勢療法眼科藥物商品。
二、售前審核品類產品合規要求更新
美國站 成人活動床欄
成人活動床欄是指可附加到床上或從床上拆下的任何床欄商品或裝置,可安裝到床的邊緣或在床的邊緣使用,且其并非由制造商設計為床的一部分。此類床欄可用于
● 減少消費者從床上掉落的風險;
● 幫助消費者在床上改變姿勢;
● 幫助消費者上床或下床。
成人活動床欄一般受CPSC管轄,但宣稱用于矯正、治療或預防疾病或身體狀況的商品除外,此類商品被指定為醫療器械并受FDA監管。
亞馬遜成人活動床欄政策
亞馬遜要求-均經過檢測并符合以下任意一項法規、標準和要求:
● ASTM F3186-17(成人活動床欄及相關商品標準規格);
● 16 CFR 1270(成人活動床欄安全標準)。
溫馨提示:請您在2024年2月16日前提交合規文件并成功通過審核,否則將面臨下架風險。
美國站 兒童玩具
兒童玩具是指供12歲或以下兒童在學習或玩耍時使用的商品。亞馬遜根據以下標準來確定您的商品是否為“兒童玩具”
● 商品包裝上標明的年齡分級指明該玩具專供12歲或以下兒童使用;
● 在商品的包裝、展示、促銷或廣告中,均顯示該商品適合12歲或以下兒童使用;
● 消費者通常認為該商品專供12歲或以下兒童使用。
亞馬遜兒童玩具政策
亞馬遜要求所有兒童玩具均經過檢測并符合下列所有法規、標準和要求:
● ASTM F963-17(玩具)*;
● 消費品安全改進法(鉛、鄰苯二甲酸鹽)
● 第14(a)(5)節 (追《美國消費品安全法》蹤標簽)
*注:商品詳情頁上必須顯示適當的警告聲明(危險警告)
亞馬遜特定玩具商品類型
外特足玩具,可能還需要符合其他安全標X準,經過其他檢測并提交其他文件
● 指尖陀螺;
● 磁力片積木;
● 隱形墨水筆。
溫馨提示:請您在2024年3月20日前提交合規文件并成功通過審核,否則將面臨下架風險。
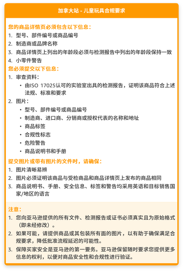
加拿大站 兒童玩具
兒童玩具是指供13歲或以下兒童在學習或玩耍時使用的商品。亞馬遜根據以下標準來確定您的商品是否為“兒童玩具”
● 商品包裝上標明的年齡分級指明該玩具專供13歲或以下兒童使用;
● 在商品的包裝、展示、促銷或廣告中,均顯示該商品適合13歲或以下兒童使用;
● 消費者通常認為該商品專供13歲或以下兒童使用。
亞馬遜兒童玩具政策
亞馬遜要求所有兒童玩具均經過檢測并符合下列所有法規、標準和要求:
● SOR/2011-17(玩具法規);
● SOR/2016-188(鄰苯二甲酸鹽法規);
● SOR/2016-193(表面涂層材料法規)
● SOR/2018-83(含鉛消費品法規)
● 小零件警告*
*注:商品詳情頁上必須顯示適當的警告聲明(窒息危險警告)
此外,所有兒童玩具必須有雙語(英語和法語)安全警告和說明。
亞馬遜特定玩具商品類型
對于下列特定玩具,可能還需要符合其他安全標準,經過其他檢測并提交其他文件:
● 指尖陀螺;
● 磁力片積木;
● 隱形墨水筆。
溫馨提示:請您在2024年2月16日前提交合規文件并成功通過審核,否則將面臨下架風險。
土耳其站 食品補充劑/嬰幼兒食品
士耳其站食品補充劑和嬰幼兒食品相關合規要求請參考幫助頁面。
溫馨提示:請您在2024年2月17日前提交合規文件并成功通過審核,否則將面臨下架風險。
三、賣家需要做什么?
賣家需要根據所售品類,及時將相關合規信息上傳至亞馬遜賣家平臺!
此外,如果您認為您的商品被錯誤地歸類為禁售商品,可前往亞馬遜賣家平臺提交申訴。
賣家需上傳那些合規信息
您可通過下方表格,詳細了解對應品類商品所需提交的合規文件信息:
?
RICHFUL瑞豐的優勢
資質與榮譽
專家團隊
Melanie Fitzpatrick
首席目標與人事官
Jonathon Clifton
集團常務董事-企業解決方案
蔣夢南
Vistra卓佳執行董事,RICHFUL瑞豐總經理
典型客戶